beat365官网药学院/现代中药产业学院、西南特色中药资源国家重点实验室学者团队在大黄酸口服纳米治疗溃疡性结肠炎研究方面取得进展,相关成果以“pH/ROS dual-sensitive natural polysaccharide nanoparticles enhance‘one stone four birds’effect of Rhein on ulcerative colitis”为题,于2022年11月21日发表于ACS Applied Materials & Interfaces期刊,beat365官网为唯一作者单位,药学院研究生祁珊珊和罗锐锋为并列第一作者,高飞副研究员、傅超美教授和博士后叶乃菁为本文共同通讯作者。
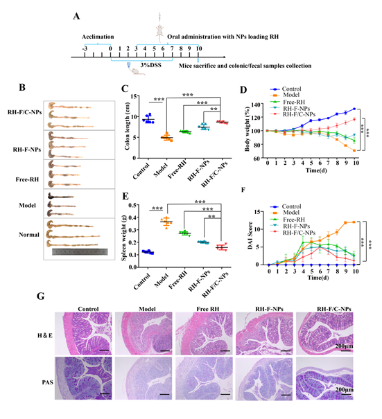
溃疡性结肠炎(UC)是一种以非特异性炎症为特征的慢性疾病,病机复杂、病因不清,缺乏好的治疗药物。中医药治疗UC历史悠久,是挖掘治疗UC小分子药物的重要宝库。大黄,为“药中四维”,素有“将军”之称,具泻下攻积,清热泻火之功效,主要用于实热积滞便秘、肠痈腹痛以及湿热痢疾等病症。现代临床显示,众多治疗UC方剂都含有大黄。课题组前期研究显示,大黄酸(RH)可以通过抗炎、抗氧化、肠屏障修复及菌群调控等作用,干预治疗UC。但其水溶性低、生物利用度差及结肠靶向性不足等,限制了在临床上的应用。对此,针对RH对UC治疗的综合作用以及结肠部位口服给药的生理病理特点,课题组基于“食药结合”学科交叉思路,引入两种天然多糖,即壳聚糖(CS)与岩藻多糖(FU),开发了一种具有PH/ROS敏感与粘膜粘附性的多糖纳米口服递药系统(F/C-NPs)。本研究将RH负载于F/C-NPs中,口服给予小鼠后,可成功递送药物至结肠病灶部位。并通过抑制TLR4/NF-κB介导的抗炎途径,激活Nrf2/HO-1介导的抗氧化途径,修复结肠黏膜屏障受损与调控肠道菌群紊乱,实现RH的“一石四鸟”抗UC作用,也进一步阐述中药成分对复杂疾病UC的多靶点干预特色。
本研究获得国家自然科学基金(批准号81903811, 82274366)、“杏林学者”学科人才科研提升计划潜质博士后项目(BSH2019009)、成都市科技局重点研发支撑计划( 2019-YF05-00267-SN)、中国博士后科学基金面上项目(2019M653364)等支持。


原文链接:https://doi.org/10.1021/acsami.2c17827
(供稿:药学院/现代中药产业学院 西南特色中药资源国家重点实验室)